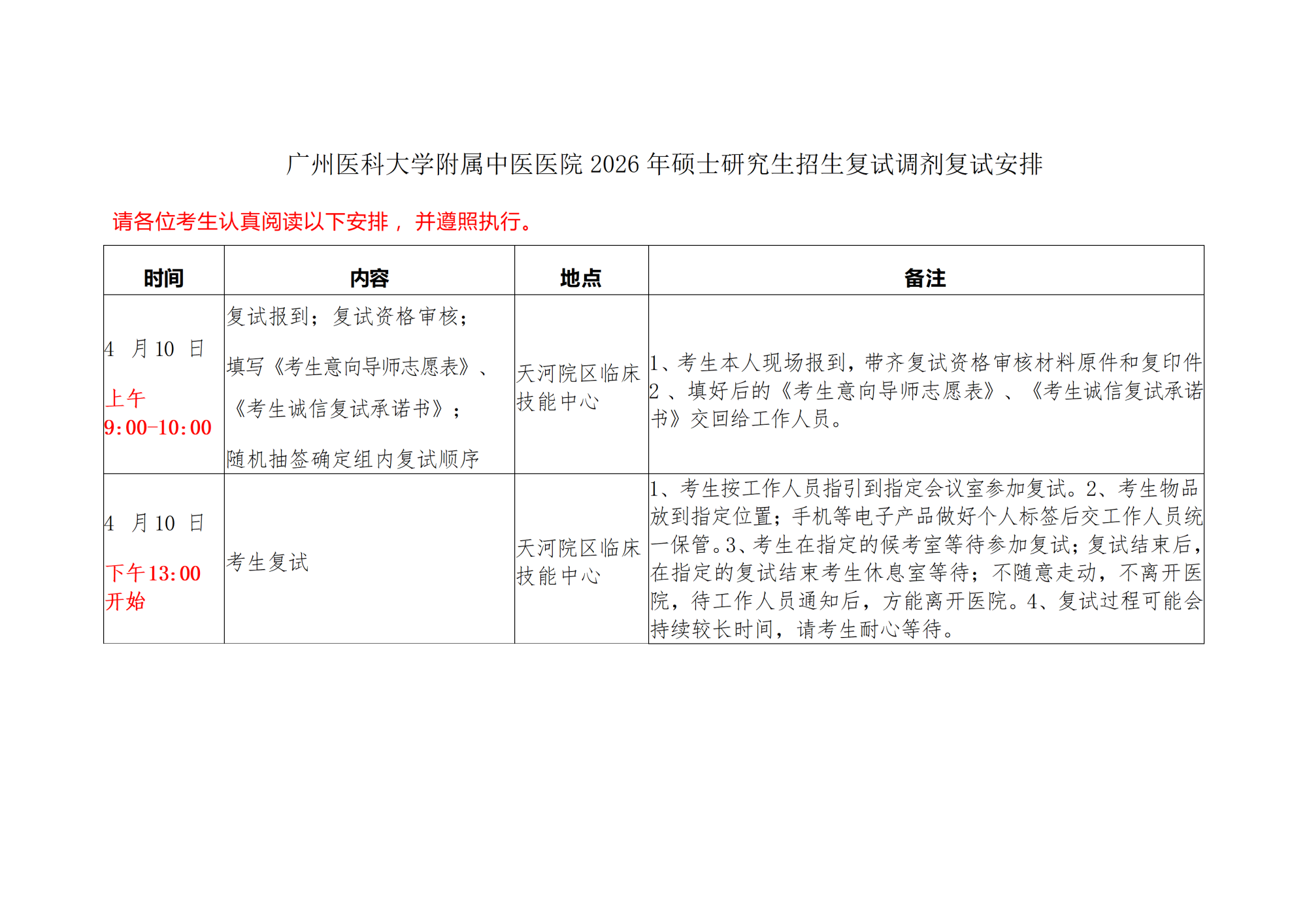
广州医科大学附属中医医院2026年硕士研究生招生复试调剂复试安排 发布时间:2026-04-08 15:02:51 本文出处:科教信息科 分享到: 广州医科大学附属中医医院2026年硕士研究生招生复试调剂复试安排.png 扫一扫 手机端浏览